OA登录
老人专区
标签库
运行情况
本站搜
一网搜
智能问答
导航
首页
首页
政务资讯
信息公开
办事服务
互动交流
数据六安
联网直报
首页
>
政务公开
> 市统计局
>
财政信息
>
财政专项资金
索
引
号:
11341400003224771P/202602-00005
组配分类:
财政专项资金
发布机构:
市统计局
主题分类:
综合政务
发文日期:
2026-02-28 08:22
文 号:
关
键
词:
名 称:
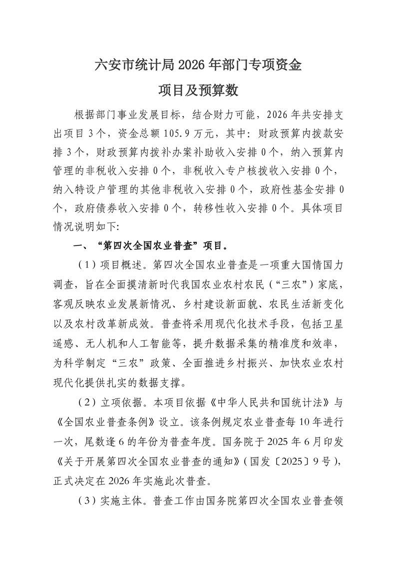
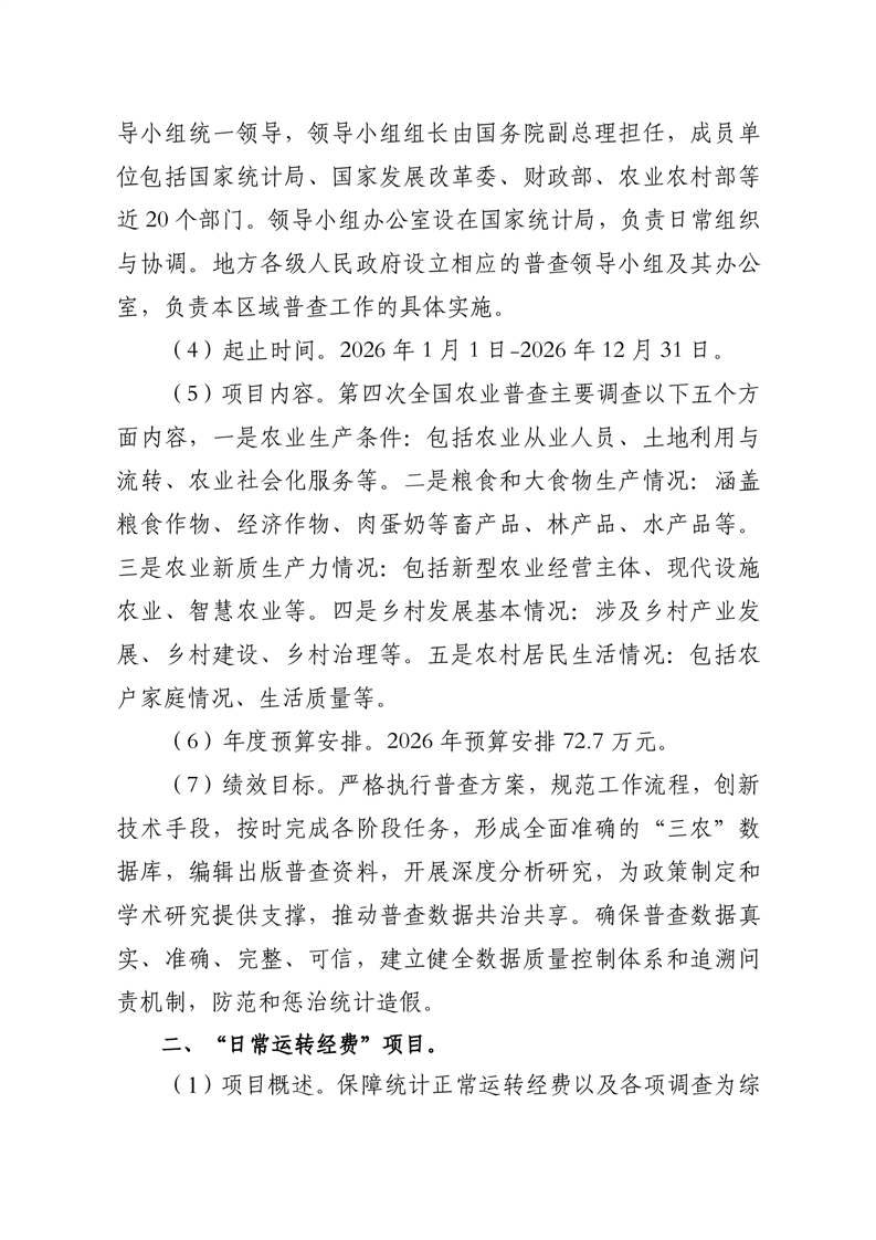
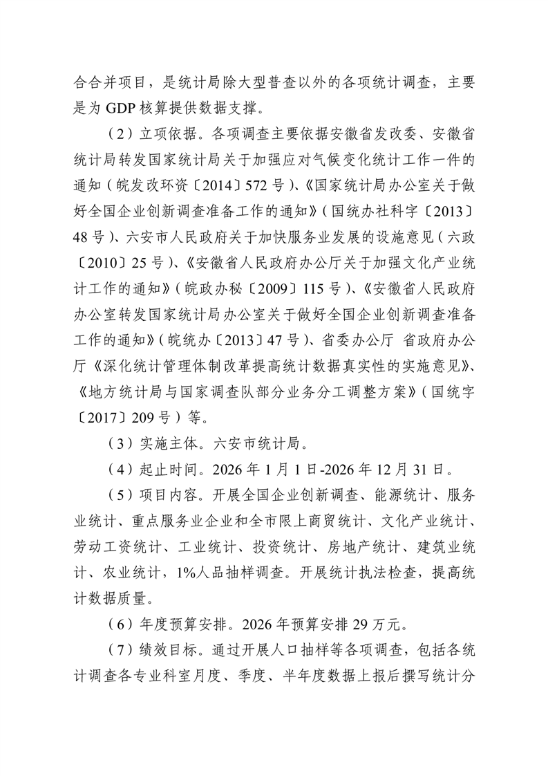
六安市统计局(六安市统计调查队)2026年专项资金预算
索
引
号:
11341400003224771P/202602-00005
组配分类:
财政专项资金
发布机构:
市统计局
主题分类:
综合政务
发文日期:
2026-02-28 08:22
文 号:
关
键
词:
名 称:
六安市统计局(六安市统计调查队)2026年专项资金预算
六安市统计局(六安市统计调查队)2026年专项资金预算
浏览次数:
信息来源:市统计局
发布时间:2026-02-28 08:22
字号:
大
中
小
下载
我要纠错
打印
收藏
文件下载
政策咨询
如果您对该政策文件有疑问,可以点击“
我要问
”在线咨询,也可以拨打上方的电话咨询相关部门,或者拨打市长热线:0564-12345。
打印
站点地图
政务资讯
信息公开
办事服务
互动交流
数据六安
网站导航
市直部门网站